Robyn V1
Concierge Cobot
Robyn V2
Concierge Cobot

breakdown/ technical roleCyera
Secure Delivery Cobot
breakdown/ technical roleVAL
F&B Cobot

Alysia
F&B Cobot

breakdown/ technical rolePhotonite
Solar Inspection UAV

breakdown/ technical roleRaven
Inventory UAV

breakdown/ technical RoleReleasing Soon
Reach out to learn more.
Portfolio updates coming soon in 2026.

• About me
CORE SKILLS
• Proficient in using 3D CAD tools (e.g., SolidWorks) to design intricate parts and assemblies.
• Experienced with simulation and analysis methodology (FEA, MATLAB etc).
• Experienced in reading and creating schematics for system architecture, layout, logic, and testing procedures.
• Team leadership and project management with experience in coordinating cross-functional engineering teams.
• Knowledgeable in integrating sensors, motors, drivers, and wiring for robotics or automation systems.
• Strong experience in designing and building prototypes.
• Skilled in embedded programming (C/C++, Python), ROS 2, computer vision, and transfer learning for intelligent systems.
• Proficiency in using diagnostic tools and equipment (e.g., multimeters, oscilloscopes).
• Multidisciplinary knowledge spanning electrical engineering, mechanical engineering, and software engineering.
• Disassembling/reassembling robotic bodies or production machinery even with minimal references.
• Strong hands-on experience encompassing soldering, machining, painting, and finishing.
• Multidisciplinary team collaborations (software developers, UI/UX designers, engineers, management, and Marketers).
PROFESSIONAL EXPERIENCE
NSBOT Sendirian Berhad.
March 2022 to Present
Lead Engineer, Kuala Lumpur, Malaysia
• Developed and deployed 'Robyn', a collaborative concierge robot from scratch, as part of a 6-member team, granting 100+ deployments worth 40M MYR with a leading government-linked transportation company, surpassing major competitors.
• Designed and optimized 3D CAD components, adhering to load conditions while applying DFM and DFA principles. Focused on facilitating rapid prototyping with cost-effective designs to assemble, resulting in a ~60% cost reduction.
• Led end-to-end design for 9 collaborative robots CAD models in SOLIDWORKS, achieving MVPs within 3-6 months and launching 3 collaborative robots for restaurants, hospitals delivery and concierge services in train stations, and museums.
• Established and managed a 3D printing farm with 95% uptime over 30 months. Optimized slicing techniques to reduce material waste and increase production speed.
• Integrated custom electromechanical components for head movement, movable lockable storage, safety bumpers, and sensor-driven feedback systems.
• Applied failure avoidance techniques and reliability testing to prevent critical failures in dynamic environments.
• Engineered custom electrical systems, including PCB design, unit wiring, and harnesses for each service robot model, reducing system cost by 20%, and increasing efficiency by 50% based on testing for longevity.
• Enhanced AMR adaptability through extrinsic calibration of depth cameras relative to LiDAR for improved mapping accuracy, along with optimizing sonar and ToF sensor settings (range, sensitivity, and positioning) for dynamic indoor/semi-outdoor environments.
• Project Manager: Sathish Kumar.
The Everly Group — Intern
October 2020 to January 2021
IoT Developer & Systems Maintenance, Kuala Lumpur, Malaysia
• Designed and built a 12-head filling system for purified water canning, ensuring consistent 600ml of water dispensing across all heads.
Revamped the existing PLC system by implementing an IoT-based HVAC management system with a web server, NODE MCU, and thermal sensors at each control and monitoring point, enabling decentralized real-time control through a webpage.
Integrated a vision-based people counter into the HVAC system for autonomous control based on occupancy, resulting in a 20% decrease in energy usage.
• Constructed an IoT plant watering and monitoring system for 1200 sq ft of potted plants.
Asia
• Industrial Supervisor: Nigel Chitewe.
Asia Pacific University of Technology & Innovation (APU), CREDIT Club
September 2019 to February 2022
Research Assistant, Kuala Lumpur, Malaysia
• Achieved 1st Runner-Up in MyDroneX competition by developing an autonomous self-charging drone for inventory management, using machine vision to scan barcodes and QR codes, with real-time updates in a pre-mapped route algorithm.
• Designed a custom carbon fibre hexacopter drone for tree trimming operations.
• Engineered a vision-based glove inspection system to detect defects and classify gloves by type and quality using fuzzy logic.
• Lab Director: Ir. Dr. Alvin Yap.
EDUCATION
Bachelor of Engineering (Hons.) in Mechatronic Engineering
September 2017 to February 2022
Asia Pacific University of Technology & Innovation (APU), Kuala Lumpur, Malaysia, Kuala Lumpur, Malaysia
• GPA: 3.74/4.00
• First Class Hons.
• Co-founding Member of the Center for Research and Development in IoT Club CREDIT Club.
• Academic Supervisor: Asst. Prof. Dr. Lau Chee Yong.
PUBLICATIONS
MG Al-Gawda, CY Lau, NS Lai "Autonomous UAV Inspection System for Preventive Maintenance of Solar Farms," Journal of Engineering Science and Technology (JESTEC), vol. 6, pp. 132–156, May 2022.
Portfolio updates coming soon in 2026.
Concierge Cobot — September '24
• My Role
Lead Engineer — CAD Design & Optimization, DFM & DFA Layout, Rapid Prototyping, Electrical Design, Control and Power PCB, Sensors, Actuators, Depth map calibration
Team
Sathish Kumar, PM
Mohammed Gamal, LE
Benedict Choong, ME
Sathiaswaran Muthu, SW
Aqeel, WD
Sean Lee, UI/UX
• Timeline & Status
14 months, Launched in September 2024
• Overview
Based on our market study we saw a lack of user engagement in hospitals, museums, malls, and train stations when providing assistance, so we wanted to introduce a robot that automates the kiosk experience, helping users find information and navigate their surroundings more efficiently.Led the end-to-end R&D, CAD design, and QA cycles, leveraging 3D printing for rapid prototyping and fabrication. Integrated motion control systems, sensors, actuators, and custom electrical architectures with optimized PCBs.The primary focus of this project was to design a friendly, companion-like identity for the robot, allowing it to seamlessly integrate into crowded public spaces. It works alongside service operators, adapting, interacting, and responding as a trusted extension of its environment.
• PROBLEM SPACE
Creating the "Identity"
• The design iteration was both challenging and time-consuming, focusing on creating a companion-like identity.• Early iterations focused on functional and utilitarian forms, gradually transitioning to a more approachable, character-inspired design, to foster a friendly connection with users.• Intensive testing ensured precise form optimization while balancing structural integrity, and aesthetics Figure 1.1.

1.1 Design Iteration IMAGE
THE CHALLENGE
Base AMR was originally designed for smooth environments, but we needed a solution to handle dynamic public settings.
• Strategy
Starting from what we already had.
By strategically placing the main control components and power systems in the lower chassis and leveraging the passive suspension as a damping factor, we amplified this effect. This design not only overcame a critical industry-wide mobility challenge but also contributed to our successful tender.The distinctive curved profile, combined with a carefully mounted 21" screen angled for user interaction, leveraged the physics of mass distribution to deliver a safe, approachable, and consistently balanced structure.

1.2 Roly-Poly Approach IMAGE
Clearing the fog — for all the ways we playtest.
Showcases for extreme disturbances subjected to barebone structure In-house
1.3 Tilt Testing INTERACTIVE
IRL performance
Showcases for casual navigation through station tactile surfaces on-field
1.3 Vibration Response Testing INTERACTIVE
• factors
Sensing, audio & visual interactions.
Audio Interaction
A compact quad-speaker array housed in a custom-designed speaker box with vibration-damping diaphragms delivers crisp sound, even in crowded spaces. Paired with a quad-microphone array featuring advanced acoustic echo cancellation and noise suppression, this setup ensures clear two-way communication and effective announcements.Environment Sensing
Tricky lighting and high-traffic conditions were addressed with modular calibrations for depth cameras, sonar, and ToF sensors. These adjustments optimize range and sensitivity, ensuring safe and precise navigation by dynamically controlling speed.Visual Interaction
Interactive status lights and an animated expressive face provide instant visual cues, creating an intuitive and welcoming interface. These visual elements complement the device’s design, enhancing user engagement while reinforcing confidence in its capabilities.

1.4 Hardware Breakdown IMAGE
• Sustainability
Hyper Customizable.
Fully 3D-printed body reinforced with an aluminum endoskeleton for added strength & durability.Our in-house production unlocked a modular design with high customizability.Industrial-grade post-processing bridged the gap, fortifying heat resistance while delivering a sleek, polished finish.Robyn's design was intended to support internal and external hardware integration access points to meet location-specific needs, including options like PTZ camera for security, 3D LiDAR sensor for advanced navigation, different internal processing units, I/O devices etc.
Robyn V1.
Pro: Easily tailored solution
Con: Limited ability to achieve a high IP rating for semi-outdoor environments.

1.5 Robyn V1 3D CAD & Printed Body Breakdown IMAGE
CAD HIGHLIGHTS AT A GLANCE
V1 Main assembly and customization approach

1.6 Robyn V1 3D CAD & Assembly Breakdown IMAGE
Robyn V2.
Pro: Higher IP rating for targetting semi-outdoor environment deployment. Lighter weight structure with lower center of gravity.
Con: Limited overall customized parts.

1.7 Robyn V1 3D CAD & Printed Body Breakdown IMAGE
CAD HIGHLIGHTS AT A GLANCE
V2 Main assembly and customization approach

1.8 Robyn V1 3D CAD & Assembly Breakdown IMAGE

1.9 Electrical Control System Breakdown IMAGE

• The Final Experience
Deployment Highlights
Showcases for some active deploements of Robyn.



• Reflection
Moving forward.
As we look ahead,
our vision extends into broader public engagement.
• We plan to explore enhanced AI-driven interactions.• In parallel, we will continue to prioritize sustainable manufacturing practices.• From an operational standpoint, a dedicated focus will be placed on remote diagnostics and predictive maintenance. This will allow for real-time health monitoring of some sub-systems. Currently, we're 30% done with this implementation.
Developing Robyn required a delicate balance of engineering ingenuity and user-centric design. Our biggest hurdle was crafting a friendly, approachable presence in busy public areas—an effort that underscored the importance of form, materials, and mass distribution for both aesthetics and stability.Iterative prototyping proved invaluable; each physical build offered actionable data, guiding our transition from purely functional structures to emotionally resonant, companion-like forms.Equally vital was the cross-disciplinary collaboration between teams.A key insight was viewing the robot not merely as a product but as an extensible platform, open to future innovation. This perspective informed our modular approach to hardware and software integration, enabling quick adaptations to evolving needs and environments.
• Next Project
CYERA — Secure Delivery Cobot
Portfolio updates coming soon in 2026.
Secure Delivery Cobot — Under Development
• My Role
Lead Engineer — CAD Design & Optimization, DFM & DFA Layout, Rapid Prototyping, Electrical Design, Control and Power PCB, Sensors, Actuators
Team
Sathish Kumar, PM
Mohammed Gamal, LE
Benedict Choong, ME
Hafiz, SW
Aqeel, WD
Sean Lee, UI/UX
• Timeline & Status
Launching, March-April 2025
• Overview
Cyera addresses the inefficiencies that can inflate healthcare operational costs by up to 25% source. Its three-compartment system tackles common errors and time waste in the distribution of medication and patient records. By bridging gaps in secure distribution, automating high-volume deliveries, and reducing manual handling, Cyera combats the estimated $42 billion annual cost of medication errors worldwide source.leading CAD development, secure roller shutter systems and electromechanical doors, while focusing on tamper-proof access, optimized storage layouts and integrated automated sanitization systems to meet clinical hygiene requirements.The primary focus of this project was efficient and reliable approach for the robot, allowing it to seamlessly integrate into hospital spaces.
• Next Project
VAL — F&B Cobot
Portfolio updates coming soon in 2026.
F&B Cobot — April' 23
• My Role
Robotics Engineer — CAD Design & Optimization, DFM & DFA Layout, Rapid Prototyping, Electrical Design, Control and Power PCB, Sensors, Actuators
Team
Sathish Kumar, PM
Mohammed Gamal, RE
Nurul, DE
Benedict Choong, ME
Hawyuh, FSD
• Timeline & Status
5 months, Launched in April 2023
• Overview
VAL emerged as an innovative solution during the COVID-19 pandemic to address safety concerns in food service, where physical distancing and contactless interaction became critical. With the pandemic causing a 35% drop in F&B workforce availability source. VAL delivered meals, collected dishes, and served as an interactive feature for families.Led end-to-end R&D, CAD design, and QA cycles, utilizing 3D printing for rapid prototyping. Integrated a smart tray system with interactive lighting, Optimized obstacle avoidance parameters, and designed custom electrical architectures for power management.The primary focus of this project was to address industry-wide staffing shortages during COVID-19 while adhering to pressing health requirements such as minimal contact, social distancing, and heightened hygiene standards.
• SIGNIFICANCE
Low-cost COVID-era fix
• Cheapest F&B Robot in Singapore and Malaysia at the time of its launch.• Addressed labor gaps during the pandemic by offering an affordable and adaptable deployment model.• Reduced reliance on external manufacturers and shipping delays through in-house 3D printing, enabling faster design iterations and production.
HIGHLIGHTS AT A GLANCE
showcase of some on-field deployments.
3.1 Café Columbia - Columbia Asia Hospital - Malaysia LOOP
3.2 Café Columbia - Columbia Asia Hospital - Malysia LOOP
3.3 Shuunju Café - Singapore LOOP
This is an archived project.
Please reach out if you'd like to learn more about it.
• Next Project
Alysia — F&B Cobot
Portfolio updates coming soon in 2026.
F&B Cobot — November '22
• My Role
Robotics Engineer — CAD Design & Optimization, DFM & DFA Layout, Rapid Prototyping, Electrical Design, Control and Power PCB, Sensors, Actuators
Team
Sathish Kumar, PM
Mohammed Gamal, RE
Nurul, DE
Benedict Choong, ME
Hawyuh, FSD
• Timeline & Status
6 months, Launched in November 2022
• Overview
Similar to VAL, Alysia was developed during COVID-19 as another variant targeting the F&B sector, addressing critical operational challenges with its contactless, autonomous capabilities. Featuring dual screens—one for intuitive user control and another for dynamic advertisements and announcements—Alysia takes a more versatile approach, focusing on visual engagement alongside service delivery.I Led R&D, including CAD design with an endoskeleton structure, FEA analysis for structural optimization, and thermal management solutions. Utilized 3D printing for rapid prototyping and developed an interactive indication tray system. Optimized obstacle avoidance parameters, and designed custom electrical architectures for power management.The primary focus of Alysia is to streamline F&B operations by automating repetitive tasks while boosting customer engagement and creating additional revenue streams through targeted advertising.
HIGHLIGHTS AT A GLANCE
showcase of some on-field deployments.
4.1 JAECOO Showroom - Malaysia LOOP
4.2 Kafe Kita - Malaysia LOOP

4.3 Kafe Kita - Malaysia IMAGE

4.4 CEYSING Restaurant - Singapore IMAGE
This is an archived project.
Please reach out if you'd like to learn more about it.
• Next Project
Photonite — Inspection UAV
Portfolio updates coming soon in 2026.
Inspection UAV — Oct '21
Published Article

• My Role
Conceptualized, designed, and implemented all aspects of the project, including:
Mechanical Design: CAD modeling, FEA, thermal analysis, structural optimization, and prototyping.
Electronics: Circuit design, PCB layout, and power/control system development.
Control Systems: Autonomous navigation algorithms.
Software: Embedded programming, machine vision, AI, system testing, and debugging.
Project Management: End-to-end execution, timeline management, and prototype delivery.
Supervisors
Asst. Prof. Ir. Eur. Ts. Dr. Lau Chee Yong
Prof. Nai Shyan Lai
Ts. Dr Shankar Duraikannan
• Timeline & Status
6 months — Working Prototype September 2021
• Overview
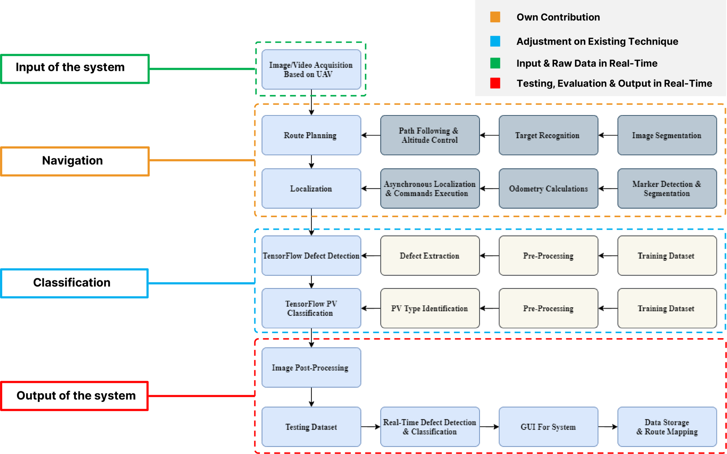
The project addresses the critical challenge of efficiently maintaining large-scale solar farms by automating inspection processes that are traditionally labor-intensive, time-consuming, and costly. Studies show that dust accumulation alone can reduce solar panel efficiency by 6.24% in just one day, escalating to 18.74% after one month source.The primary focus was to develop an autonomous UAV-based system equipped with machine vision capabilities to identify and classify external factors such as dust, cracks, and other defects affecting solar panel efficiency. This solution leverages real-time image processing, navigation algorithms, and advanced defect classification to enhance mobility, reduce inspection time, and lower operational costs while ensuring optimal solar farm performance.
• PROBLEM SPACE
Connecting the dots.
• Existing vision-based UAV systems struggle to fuse different sensor data types with different control and machine vision systems.• Massive solar power plants are established in deserts, due to the sunshine concentration levels, which make inspection process very difficult.• External environmental factors and various weather conditions affect the energy yield of solar panels as shown in Figure 5.1.• Traditional inspection techniques cost more money, and time, with less covered space, and limited mobility.

5.1 System Visualization IMAGE

5.2 System Framework IMAGE
• HARDWARE
Structural Enhancements.
A key challenge in capturing UAV footage was the fixed forward-facing camera, limiting the drone's FOV. To address this, a custom vision reflector clip was designed, as shown in Figure 5.3, enabling an adjustable viewing angle without requiring a gimbal with digital stabilization for feedback.

5.3 Vision Reflector Clip Design IMAGE

5.4 Wireless Charging IMAGE
• HARDWARE
Thermal Throttling Enhancements.
The system was compute-intensive.To tackle overheating and boost UAV performance, 3 bottom covers were designed to improve CPU heat dissipation. The optimal design was selected for its ability to maximize cooling, extend flight time, and eliminate additional power consumption as shown in Figures 5.5-6.

5.5 Covers Design IMAGE

5.6 Heat Analysis Results for Designed Covers IMAGE

5.7 Tech Stack Block Diagram IMAGE
• SOFTWARE ALGORITHM
Autonomous Landing.
The localization system sends RC commands to centralize the drone on the marker. Upon detecting a "Landing Marker", the UAV descends in three stages, with relocalization at each stage, until the ToF sensor records a height below 5 cm, after which it lands on the charging dock and begins charging as shown in Figures 5.8-9.

5.8 ArUco markers detection in transition & landing points IMAGE

5.9 Precision Landing Test IMAGE
HIGHLIGHTS AT A GLANCE
Showcase of some on-field deployments .
Figures 5.10-14 shows tasks performed by the UAV include autonomous navigation using image filtering, edge detection through OpenCV, and visual odometry for trajectory detection with dynamic RC commands. It employs TensorFlow’s object detection API with MobileNets and Single Shot Detector architecture to detect and classify solar panel defects in real-time, such as glass breakage, dust shading, bird droppings, snow, and leaves.

5.10 Leaves Defect Detection on Poly/Mono-crystalline Solar Panels IMAGE

5.11 Snow Defect Detection on Poly/Monocrystalline Solar Panels IMAGE

5.12 Glass Breakage Defect Detection on Poly/Monocrystalline Solar Panels IMAGE

5.13 Birds Droppings Defect Detection on Poly/Monocrystalline Solar Panels IMAGE

5.14 Dust Defect Detection on Poly/Monocrystalline Solar Panels IMAGE
• Logs
Valued Data.
The system provides real-time monitoring, logs detected defects, and maps the inspection route, displaying crucial parameters through a GUI interface, as shown in Figure 5.15. This functionality reduces repetitive inspection operations and allows for greater focus on fault maintenance.

5.15 Data Storage & Route Mapping IMAGE
• Next Project
Raven — Inventory UAV
Portfolio updates coming soon in 2026.
Autonomous Inventory UAV — June '19
1st Runner Up for MyDroneX by Futurise

• My Role
Co-Developer — Computer Vision, System Integration, Hardware Scaling.
Team
Mohammed Gamal, ME
Ilyas Esack Dawoodjee, ME
Mohammed Saleh, EEE
Supervisor
Ir. Dr. Alvin Yap
• Timeline & Status
Descaled Model 3 months, Demoed in June 2019
Upscaled Model 3 months, Flight Tested on in November 2019
• Overview
Traditional warehouses quietly bleed money on stock checks: a typical 3,500 m² warehouse may require ~40 workers just to keep inventory counts up to date, costing around RM 960,000 per year. 16 Manual counting is slow, error-prone, and often requires workers to use ladders or operate heavy lifting equipment.This project envisions a different pattern: a fleet of self-charging drones that fly pre-mapped routes through the aisles, scan barcodes and QR codes on each box, and push live updates directly into the warehouse system. No clipboards, no forklifts idling just to read a label just continuous, autonomous visibility of stock levels.Starting as a software focused proof of concept on a DJI Tello, the project evolved into a custom-built Hexacopter platform to achieve full dominance over flight dynamics, sensor payloads, and the custom wireless charging integration needed for true 24/7 autonomy
• PROBLEM SPACE
The Bottleneck.
• An average 3,500 m² warehouse requires ~40 workers to maintain accurate stock levels. Humans are prone to fatigue and error, while manual counting creates safety risks involving ladders and forklifts.•We needed a system that didn't just 'assist' the worker but 'removed' the need for manual presence entirely—creating a deploy-and-forget inventory cycle.

1.1 Design Iteration IMAGE
Portfolio updates coming soon in 2026.